中国的下午五点钟,为狱中肢体代祷
2024年8月5日|礼拜一

中国的下午五点钟,传来祈祷声。
主的恩典从天而来,高墙岂能阻隔?
同心合意兴旺福音,愿主向我们施恩!

中国的下午五点钟,传来祈祷声。
飞跃了万水千山,安慰受伤的心灵。
捆锁了身体,捆不住灵魂。
为基督受苦,为福音前行,愿主国度复兴!


中国的下午五点钟国度祷告会,邀请您参与共同祷告。

时 间:下午5:00—5:30
会议号:886 3917 1573
密 码:20181209

【房间号每天不变,请保存】
你们要记念被捆绑的人,好像与他们同受捆绑;也要记念遭苦害的人,想到自己也在肉身之内。(希伯来书13:3)
————————————————————
现在有约 339 台弟兄姊妹的设备参与祷告
————————————————————

今日祷告回放:https://youtube.com/live/nzGGQy1eOzQ?feature=share
【国度代祷信息更新·贵阳张春雷长老】20240803
【国度代祷信息·顺德盛佳教会】20240803

请弟兄姊妹为8月5日到9日的佛山顺德盛佳教会开庭祷告。邓燕祥,王伟才,朱龙江,朱巧玲四位弟兄姊妹被顺德区公安分局于2023年5月25日刑事拘留,朱龙飞于2023年8月9日被刑拘。罪名均为非法经营罪,所谓的罪行就是印刷了每日读经释义此类圣经学习资料。朱氏三兄妹的母亲在他们被羁押期间去世。

教会大遭逼迫,弟兄姊妹和家属承受了巨大的痛苦。

求主赐安慰,加力量,保守家人的早日团圆。
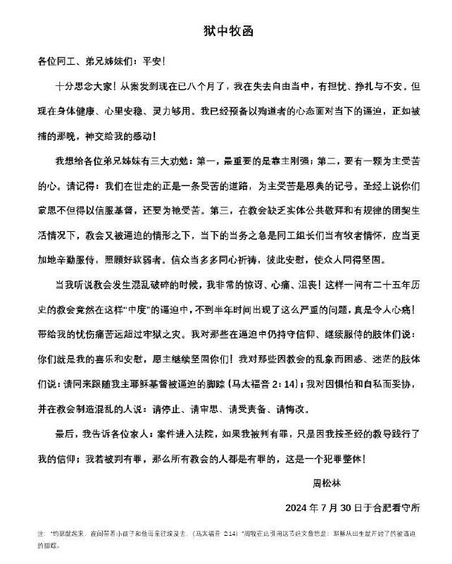
合肥甘泉教会周松林牧师2024年7月30日狱中牧函

各位同工、弟兄姊妹们:平安!
   
十分思念大家.从案发到现在已八个月了,我在失去自由当中,有担忧、挣扎与不安。但现在身体健康、心里安稳、灵力够用。我已经预备以殉道者的心态面对当下的逼迫,正如被捕的那晚,神交给我的感动!
   
我想给各位弟兄姊妹有三大劝勉:第一,最重要的是靠主刚强;第二,要有一颗为主受苦的心。请记得:我们在世走的正是一条受苦的道路,为主受苦是恩典的记号。圣经上说你们蒙恩不但得以信服基督,还要为祂受苦。第三,在教会缺乏实体公共敬拜和有规律的团契生活情况下,教会又被逼迫的情形之下,当下的当务之急是同工组长们当有牧者情怀,应当更加地辛勤服侍,照顾好软弱者。信众当多多同心祈祷,彼此安慰,使众人同得坚固。

当我听说教会发生混乱破碎的时候,我非常的惊讶、心痛、沮丧!这样一间有二十五年历史的教会竞然在这样“中度”的逼迫中,不到半年时间出现了这么严 的问题,真是令人心痛!带给我的忧伤痛苦远超过牢狱之灾。我对那些在逼迫中仍持守信仰、继续服侍的肢体们说:你们就是我的喜乐和安慰,愿主继续坚固你们!我对那些因教会的乱象而困惑、迷茫的肢体们说:请同来跟随我主耶稣基督被逼迫的脚踪(马太福音 2:14);我对因惧怕和自私而妥协,并在教会制造混乱的人说:请停止、请审思、请受责备、请悔改。
   
最后,我告诉各位家人:案件进入法院,如果我被判有罪,只是因我按圣经的教导践行了我的信仰;我若被判有罪,那么所有教会的人都是有罪的,这是一个犯罪整体!

周松林
2024年7月30日于合肥看守所
【国度代祷信息更新·安徽芜湖迦密山教会】20240801

今日安徽省芜湖市弋江区人民法院开庭对韩燕雷,吕昭晋,谢志峰被指控非法经营罪一案不公开开庭审理。庭审过程较为平和。

公诉机关认为宣德学堂未经教育部门许可办学,侵害了学生的受教育权。学堂虽然亏损,但还是以牟利为目的。涉嫌构成非法经营罪。

辩护律师表示依据《世界人权宣言》和一些国际公约的规定,未成年人也有宗教信仰自由的权利,父母有为孩子选择教育种类的权利。被告人他们没有强迫任何父母将孩子送过来,不仅没有剥夺孩子们的受教育权利,而是提供了更多的选择和更广阔的天空。在公立学校进行唯物主义教育,无法保障孩子们的信仰权利。在宣德学堂的孩子们健康成长,学堂被冲散后,有的学生身心出现了严重问题。

同时,被告人只领了工资,没有任何分红和牟利的计划,不构成非法经营。

对于家长和孩子的需求,行政机关不应一味处罚或定为犯罪,而应予以保障和尊重。

另一名辩护人提到基督教有重视教育的传统,包括宣教士在中国建立了许多学校和医院。整个国家受益于此,怎么能说基督徒办学教育子女是非法经营?

法院将择期宣判。
20240801国度祷告会,为厦门巡司顶教会祷告。
2024年8月1日|礼拜四

中国的下午五点钟,传来祈祷声。
主的恩典从天而来,高墙岂能阻隔?
同心合意兴旺福音,愿主向我们施恩!

中国的下午五点钟,传来祈祷声。
飞跃了万水千山,安慰受伤的心灵。
捆锁了身体,捆不住灵魂。
为基督受苦,为福音前行,愿主国度复兴!


中国的下午五点钟国度祷告会,邀请您参与共同祷告。

时 间:下午5:00—5:30
会议号:886 3917 1573
密 码:20181209

【房间号每天不变,请保存】
你们要记念被捆绑的人,好像与他们同受捆绑;也要记念遭苦害的人,想到自己也在肉身之内。(希伯来书13:3)
————————————————————
现在有约 270台弟兄姊妹的设备参与祷告
————————————————————

今日祷告回放:https://www.youtube.com/watch?v=Y7NLZ60U6bU
20240731国度祷告会,特别祷告:为圣约家园教会祷告。
以下是三位被关押弟兄的妻子的声明:
【信仰无罪,我们的立场!】
2024年7月31日|礼拜三

中国的下午五点钟,传来祈祷声。
主的恩典从天而来,高墙岂能阻隔?
同心合意兴旺福音,愿主向我们施恩!

中国的下午五点钟,传来祈祷声。
飞跃了万水千山,安慰受伤的心灵。
捆锁了身体,捆不住灵魂。
为基督受苦,为福音前行,愿主国度复兴!


中国的下午五点钟国度祷告会,邀请您参与共同祷告。

时 间:下午5:00—5:30
会议号:886 3917 1573
密 码:20181209

【房间号每天不变,请保存】
你们要记念被捆绑的人,好像与他们同受捆绑;也要记念遭苦害的人,想到自己也在肉身之内。(希伯来书13:3)
————————————————————
现在有约 340 台弟兄姊妹的设备参与祷告
————————————————————

今日祷告回放:https://www.youtube.com/watch?v=9tLvuy8TqG3
2024年7月30日|礼拜二

中国的下午五点钟,传来祈祷声。
主的恩典从天而来,高墙岂能阻隔?
同心合意兴旺福音,愿主向我们施恩!

中国的下午五点钟,传来祈祷声。
飞跃了万水千山,安慰受伤的心灵。
捆锁了身体,捆不住灵魂。
为基督受苦,为福音前行,愿主国度复兴!


中国的下午五点钟国度祷告会,邀请您参与共同祷告。

时 间:下午5:00—5:30
会议号:886 3917 1573
密 码:20181209

【房间号每天不变,请保存】
你们要记念被捆绑的人,好像与他们同受捆绑;也要记念遭苦害的人,想到自己也在肉身之内。(希伯来书13:3)
————————————————————
现在有约 357 台弟兄姊妹的设备参与祷告
————————————————————

今日祷告回放:https://youtube.com/live/TU_X6QdXMhc?feature=share
【国度代祷信息·安徽芜湖迦密山教会】20240730

2024年7月31日,安徽省芜湖市迦密山教会韩燕雷,吕昭晋,谢志峰三位肢体涉嫌非法经营罪一案,将在弋江区法院召开庭前会议。

2021年5月27日,芜湖家庭教会迦密山教会宣德学堂被冲击,数十位国保、警察及民宗局、社区的公职人员冲进宣德学堂教学点,将正在辅导孩子的万红霞、韩燕雷和谢志峰(韩和谢在看守所羁押9个多月后被释放)等强制带走,同时没收了他们的手机、电脑、 书籍等,查封了教学点所有设施、物品。与此同时,学堂另一位老师王明海也在医院上班时被诱捕。万红霞、王明海、韩燕雷、谢志锋四位老师当日被送往看守所拘禁,次日,被涉 “非法经营”的罪名予以刑事拘留,其余六位老师被取保候审。

2021年5月28日,芜湖市民政局在官网发布公告取缔宣德学堂所属迦密山教会(取缔决定书文号:芜民取字〔2021〕1号),公告称:

经调查,“迦密山教会”未经登记,擅自以社会团体名义开展活动,违反了《社会团体登记管理条例》第三条之规定,依据《社会团体登记管理条例》第三十二条和《取缔非法民间组织暂行办法》之规定,决定对该组织予以取缔。

2021年6月初,万红霞、王明海、韩燕雷、谢志锋的家属分别聘请了律师介入此案。2021年8月初,四位老师被芜湖市公安局弋江分局以涉嫌“非法经营罪”正式逮捕,羁押在芜湖市第一看守所。

2022年2月28日,涉嫌该“非法经营”案的4位老师中,韩燕雷和谢志峰已获得取保候审。

王明海和万红霞则被检察院正式起诉,移交给法院等待审理判决。在多次延迟开庭后,终于在2023年1月12日开不公开审理。审理结果没有当庭宣布,但在律师的努力下,两位被告王明海和万红霞被改为监视居住,已于2023年1月13日凌晨回到自己家中,与家人团聚。

现在芜湖弋江区法院预备对韩燕雷,吕昭晋,谢志峰三位肢体开庭审理,请弟兄姊妹代祷。
2024年7月29日|礼拜一

中国的下午五点钟,传来祈祷声。
主的恩典从天而来,高墙岂能阻隔?
同心合意兴旺福音,愿主向我们施恩!

中国的下午五点钟,传来祈祷声。
飞跃了万水千山,安慰受伤的心灵。
捆锁了身体,捆不住灵魂。
为基督受苦,为福音前行,愿主国度复兴!


中国的下午五点钟国度祷告会,邀请您参与共同祷告。

时 间:下午5:00—5:30
会议号:886 3917 1573
密 码:20181209

【房间号每天不变,请保存】
你们要记念被捆绑的人,好像与他们同受捆绑;也要记念遭苦害的人,想到自己也在肉身之内。(希伯来书13:3)
————————————————————
现在有约 350台弟兄姊妹的设备参与祷告
————————————————————

今日祷告回放:https://youtube.com/live/LFy8RGPIW5k?feature=share
20240728国度祷告会,特别祷告2:为江苏常熟新迦南教会被带走的李旷牧师和两位姊妹祷告。求主与他们同在,赐给他们智慧和胆量,灵巧和驯良。阿们!
20240728国度祷告会,特别祷告1:为北京守望教会祷告。
2024年7月28日|礼拜天

中国的下午五点钟,传来祈祷声。
主的恩典从天而来,高墙岂能阻隔?
同心合意兴旺福音,愿主向我们施恩!

中国的下午五点钟,传来祈祷声。
飞跃了万水千山,安慰受伤的心灵。
捆锁了身体,捆不住灵魂。
为基督受苦,为福音前行,愿主国度复兴!


中国的下午五点钟国度祷告会,邀请您参与共同祷告。

时 间:下午5:00—5:30
会议号:886 3917 1573
密 码:20181209

【房间号每天不变,请保存】
你们要记念被捆绑的人,好像与他们同受捆绑;也要记念遭苦害的人,想到自己也在肉身之内。(希伯来书13:3)
————————————————————
现在有约 303 台弟兄姊妹的设备参与祷告
————————————————————

今日祷告回放:https://youtube.com/live/Sfr8bKwtjE0?feature=share
20240725国度祷告会,牧者呼召与提醒。
20240725国度祷告会,特别代祷:为北京灯台教会祷告。
Back to Top