中国的下午五点钟,为狱中肢体代祷
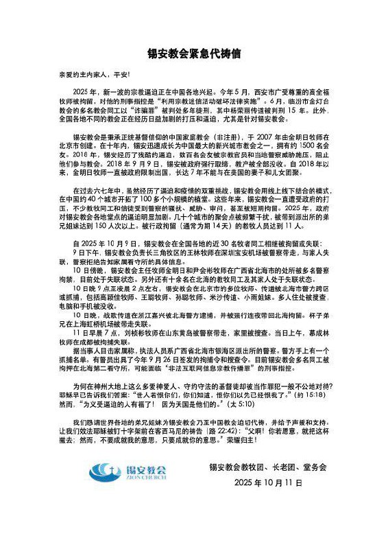
锡安教会紧急代祷信
亲爱的主内家人,平安!
2025 年,新一波的宗教逼迫正在中国各地兴起。今年 5 月,西安市广受尊重的高全福牧师被拘留,对他的刑事指控是“利用宗教迷信活动破坏法律实施”。6 月,临汾市金灯台教会的多名教会同工以“诈骗罪”被判处多年徒刑,其中杨荣丽传道被判刑 15 年。此外,全国各地不同的教会正在经历日益加剧的打压和逼迫,尤其是针对锡安教会。
锡安教会是秉承正统基督信仰的中国家庭教会(非注册),于 2007 年由金明日牧师在北京创建。在十年内,锡安迅速成长为中国最大的新兴城市教会之一,拥有约 1500 名会友。2018 年,锡安经历了残酷的逼迫,数百名会友被宗教官员和当地警察威胁施压,阻止他们参与教会。2018 年 9 月 9 日,锡安被政府强行取缔,教产被全部没收。自 2018 年以来,金明日牧师一直被政府限制出国,长达 7 年不能与在美国的妻子和儿女团聚。
在过去六七年中,虽然经历了逼迫和疫情的双重挑战,锡安教会用线上线下结合的模式,在中国约 40 个城市开拓了 100 多个小规模的植堂。这些年来,锡安教会一直遭受政府的打压,不少教牧同工和信徒受到警察的骚扰、威胁、审问,甚至被短期拘留。2025 年,政府对锡安教会各地堂点的逼迫明显加剧。几十个城市的聚会点被频繁干扰,被带到派出所的弟兄姐妹达到 150 人次以上。被行政拘留(通常为期 14 天)的教牧人员达到 11 人。
自 2025 年 10 月 9 日,锡安教会在全国各地的近 30 名牧者同工相继被拘留或失联:
9 日下午,锡安教会负责长三角牧区的王林牧师在深圳宝安机场被警察带走,与家人失联,警察拒绝告知家属看守所的具体信息。
10 日傍晚,锡安教会主任牧师金明日和尹会彬牧师在广西省北海市的处所被多名警察拘禁,目前处于失联状态。另外还有十余名在北京的教牧同工及其家人处于失联状态。
10 日晚 9 点至凌晨 2 点左右,锡安教会在北京市的多位牧师、传道被北海市警方跨区域抓捕,包括高颖佳牧师、王鹏牧师、孙聪牧师、米沙传道、小雨姐妹。多人住处被搜查,电脑和手机被没收。
10 日晚,战歌传道在浙江嘉兴被北海警方逮捕,并被强行连夜带回北海拘留。杯子弟兄在上海虹桥机场被带走失联。
11 日早晨 7 点,刘桢彬牧师在山东黄岛被警察带走,家里被搜查。当日上午,慕成林牧师在成都被拘捕失联。
据当事人家属声称,执法人员系广西省北海市银海区派出所的警察。警方手上有一个抓捕名单。有警员出具了今年 9 月 26 日签发的拘捕令和搜查令。目前锡安教会多名同工被拘押在北海第二看守所,可能面临“非法互联网信息宗教传播罪”的刑事指控。
为何在神州大地上这么多爱神爱人、守约守法的基督徒却被当作罪犯一般不公地对待?耶稣早已告诉我们答案:“世人若恨你们,你们知道,恨你们以先已经恨我了。”(约 15:18)然而,“为义受逼迫的人有福了!因为天国是他们的。”(太 5:10)
我们恳请世界各地的弟兄姐妹为锡安教会乃至中国教会迫切代祷,并给予声援和支持。让我们效法耶稣被钉十字架前在客西马尼的祷告(路 22:42):“父啊!你若愿意,就把这杯撤去;然而,不要成就我的意思,只要成就你的意思。”荣耀归主!
锡安教会教牧团、长者团、堂务会
2025 年 10 月 11 日
亲爱的主内家人,平安!
2025 年,新一波的宗教逼迫正在中国各地兴起。今年 5 月,西安市广受尊重的高全福牧师被拘留,对他的刑事指控是“利用宗教迷信活动破坏法律实施”。6 月,临汾市金灯台教会的多名教会同工以“诈骗罪”被判处多年徒刑,其中杨荣丽传道被判刑 15 年。此外,全国各地不同的教会正在经历日益加剧的打压和逼迫,尤其是针对锡安教会。
锡安教会是秉承正统基督信仰的中国家庭教会(非注册),于 2007 年由金明日牧师在北京创建。在十年内,锡安迅速成长为中国最大的新兴城市教会之一,拥有约 1500 名会友。2018 年,锡安经历了残酷的逼迫,数百名会友被宗教官员和当地警察威胁施压,阻止他们参与教会。2018 年 9 月 9 日,锡安被政府强行取缔,教产被全部没收。自 2018 年以来,金明日牧师一直被政府限制出国,长达 7 年不能与在美国的妻子和儿女团聚。
在过去六七年中,虽然经历了逼迫和疫情的双重挑战,锡安教会用线上线下结合的模式,在中国约 40 个城市开拓了 100 多个小规模的植堂。这些年来,锡安教会一直遭受政府的打压,不少教牧同工和信徒受到警察的骚扰、威胁、审问,甚至被短期拘留。2025 年,政府对锡安教会各地堂点的逼迫明显加剧。几十个城市的聚会点被频繁干扰,被带到派出所的弟兄姐妹达到 150 人次以上。被行政拘留(通常为期 14 天)的教牧人员达到 11 人。
自 2025 年 10 月 9 日,锡安教会在全国各地的近 30 名牧者同工相继被拘留或失联:
9 日下午,锡安教会负责长三角牧区的王林牧师在深圳宝安机场被警察带走,与家人失联,警察拒绝告知家属看守所的具体信息。
10 日傍晚,锡安教会主任牧师金明日和尹会彬牧师在广西省北海市的处所被多名警察拘禁,目前处于失联状态。另外还有十余名在北京的教牧同工及其家人处于失联状态。
10 日晚 9 点至凌晨 2 点左右,锡安教会在北京市的多位牧师、传道被北海市警方跨区域抓捕,包括高颖佳牧师、王鹏牧师、孙聪牧师、米沙传道、小雨姐妹。多人住处被搜查,电脑和手机被没收。
10 日晚,战歌传道在浙江嘉兴被北海警方逮捕,并被强行连夜带回北海拘留。杯子弟兄在上海虹桥机场被带走失联。
11 日早晨 7 点,刘桢彬牧师在山东黄岛被警察带走,家里被搜查。当日上午,慕成林牧师在成都被拘捕失联。
据当事人家属声称,执法人员系广西省北海市银海区派出所的警察。警方手上有一个抓捕名单。有警员出具了今年 9 月 26 日签发的拘捕令和搜查令。目前锡安教会多名同工被拘押在北海第二看守所,可能面临“非法互联网信息宗教传播罪”的刑事指控。
为何在神州大地上这么多爱神爱人、守约守法的基督徒却被当作罪犯一般不公地对待?耶稣早已告诉我们答案:“世人若恨你们,你们知道,恨你们以先已经恨我了。”(约 15:18)然而,“为义受逼迫的人有福了!因为天国是他们的。”(太 5:10)
我们恳请世界各地的弟兄姐妹为锡安教会乃至中国教会迫切代祷,并给予声援和支持。让我们效法耶稣被钉十字架前在客西马尼的祷告(路 22:42):“父啊!你若愿意,就把这杯撤去;然而,不要成就我的意思,只要成就你的意思。”荣耀归主!
锡安教会教牧团、长者团、堂务会
2025 年 10 月 11 日
2025年10月9日|礼拜四
中国的下午五点钟,传来祈祷声,
主的恩典从天而来,高墙岂能阻隔?
中国的下午五点钟,传来祈祷声,
同心合意地兴旺福音,愿主向我们施恩!
中国的下午五点钟,传来祈祷声,
飞越了万水千山,安慰受伤的心灵。
捆锁了身体,困不住灵魂,
为基督受苦,为福音前行,愿主国度复兴!
中国的下午五点钟国度祷告会,邀请您参与共同祷告。
北京时间:下午5:00—5:30
新的ZOOM会议号:843 2028 6592
密 码:20181209
———————————————————
现在有约 410 台弟兄姊妹的设备参与祷告
————————————————————
今日祷告回放:https://www.youtube.com/live/oTvDXdAEv8Y?si=DC1V96mQN1lPzDm-
中国的下午五点钟,传来祈祷声,
主的恩典从天而来,高墙岂能阻隔?
中国的下午五点钟,传来祈祷声,
同心合意地兴旺福音,愿主向我们施恩!
中国的下午五点钟,传来祈祷声,
飞越了万水千山,安慰受伤的心灵。
捆锁了身体,困不住灵魂,
为基督受苦,为福音前行,愿主国度复兴!
中国的下午五点钟国度祷告会,邀请您参与共同祷告。
北京时间:下午5:00—5:30
新的ZOOM会议号:843 2028 6592
密 码:20181209
———————————————————
现在有约 410 台弟兄姊妹的设备参与祷告
————————————————————
今日祷告回放:https://www.youtube.com/live/oTvDXdAEv8Y?si=DC1V96mQN1lPzDm-
2025年10月7日|礼拜二
中国的下午五点钟,传来祈祷声,
主的恩典从天而来,高墙岂能阻隔?
中国的下午五点钟,传来祈祷声,
同心合意地兴旺福音,愿主向我们施恩!
中国的下午五点钟,传来祈祷声,
飞越了万水千山,安慰受伤的心灵。
捆锁了身体,困不住灵魂,
为基督受苦,为福音前行,愿主国度复兴!
中国的下午五点钟国度祷告会,邀请您参与共同祷告。
北京时间:下午5:00—5:30
新的ZOOM会议号:843 2028 6592
密 码:20181209
———————————————————
现在有约 342 台弟兄姊妹的设备参与祷告
————————————————————
今日祷告回放:https://www.youtube.com/watch?v=-7sfbfptE_E
中国的下午五点钟,传来祈祷声,
主的恩典从天而来,高墙岂能阻隔?
中国的下午五点钟,传来祈祷声,
同心合意地兴旺福音,愿主向我们施恩!
中国的下午五点钟,传来祈祷声,
飞越了万水千山,安慰受伤的心灵。
捆锁了身体,困不住灵魂,
为基督受苦,为福音前行,愿主国度复兴!
中国的下午五点钟国度祷告会,邀请您参与共同祷告。
北京时间:下午5:00—5:30
新的ZOOM会议号:843 2028 6592
密 码:20181209
———————————————————
现在有约 342 台弟兄姊妹的设备参与祷告
————————————————————
今日祷告回放:https://www.youtube.com/watch?v=-7sfbfptE_E
2025年10月6日|礼拜一
中国的下午五点钟,传来祈祷声,
主的恩典从天而来,高墙岂能阻隔?
中国的下午五点钟,传来祈祷声,
同心合意地兴旺福音,愿主向我们施恩!
中国的下午五点钟,传来祈祷声,
飞越了万水千山,安慰受伤的心灵。
捆锁了身体,困不住灵魂,
为基督受苦,为福音前行,愿主国度复兴!
中国的下午五点钟国度祷告会,邀请您参与共同祷告。
北京时间:下午5:00—5:30
新的ZOOM会议号:843 2028 6592
密 码:20181209
———————————————————
现在有约 296 台弟兄姊妹的设备参与祷告
————————————————————
今日祷告回放:https://www.youtube.com/live/KcCaqC_Q0_Q?si=EH69AHA5dswOt5Sl
中国的下午五点钟,传来祈祷声,
主的恩典从天而来,高墙岂能阻隔?
中国的下午五点钟,传来祈祷声,
同心合意地兴旺福音,愿主向我们施恩!
中国的下午五点钟,传来祈祷声,
飞越了万水千山,安慰受伤的心灵。
捆锁了身体,困不住灵魂,
为基督受苦,为福音前行,愿主国度复兴!
中国的下午五点钟国度祷告会,邀请您参与共同祷告。
北京时间:下午5:00—5:30
新的ZOOM会议号:843 2028 6592
密 码:20181209
———————————————————
现在有约 296 台弟兄姊妹的设备参与祷告
————————————————————
今日祷告回放:https://www.youtube.com/live/KcCaqC_Q0_Q?si=EH69AHA5dswOt5Sl
2025年10月5日|礼拜天
中国的下午五点钟,传来祈祷声,
主的恩典从天而来,高墙岂能阻隔?
中国的下午五点钟,传来祈祷声,
同心合意地兴旺福音,愿主向我们施恩!
中国的下午五点钟,传来祈祷声,
飞越了万水千山,安慰受伤的心灵。
捆锁了身体,困不住灵魂,
为基督受苦,为福音前行,愿主国度复兴!
中国的下午五点钟国度祷告会,邀请您参与共同祷告。
北京时间:下午5:00—5:30
新的ZOOM会议号:843 2028 6592
密 码:20181209
———————————————————
现在有约 132 台弟兄姊妹的设备参与祷告
————————————————————
今日祷告回放:https://www.youtube.com/watch?v=POWCnB_K49A
中国的下午五点钟,传来祈祷声,
主的恩典从天而来,高墙岂能阻隔?
中国的下午五点钟,传来祈祷声,
同心合意地兴旺福音,愿主向我们施恩!
中国的下午五点钟,传来祈祷声,
飞越了万水千山,安慰受伤的心灵。
捆锁了身体,困不住灵魂,
为基督受苦,为福音前行,愿主国度复兴!
中国的下午五点钟国度祷告会,邀请您参与共同祷告。
北京时间:下午5:00—5:30
新的ZOOM会议号:843 2028 6592
密 码:20181209
———————————————————
现在有约 132 台弟兄姊妹的设备参与祷告
————————————————————
今日祷告回放:https://www.youtube.com/watch?v=POWCnB_K49A