中国的下午五点钟,为狱中肢体代祷
20240401 特别祷告:为”失独“的群体祷告
2024年4月1日|礼拜一

中国的下午五点钟,传来祈祷声。
主的恩典从天而来,高墙岂能阻隔?
同心合意兴旺福音,愿主向我们施恩!

中国的下午五点钟,传来祈祷声。
飞跃了万水千山,安慰受伤的心灵。
捆锁了身体,捆不住灵魂。
为基督受苦,为福音前行,愿主国度复兴!


中国的下午五点钟国度祷告会,邀请您参与共同祷告。

时 间:下午5:00—5:30
会议号:886 3917 1573
密 码:20181209

【房间号每天不变,请保存】
你们要记念被捆绑的人,好像与他们同受捆绑;也要记念遭苦害的人,想到自己也在肉身之内。(希伯来书13:3)
————————————————————
今天有约338台弟兄姊妹的设备参与祷告
————————————————————

今日祷告情况回放:https://youtube.com/live/4kXCNFm2UMg?feature=share
【国度代祷信息·顺德盛佳教会】20240330

顺德盛佳教案昨日已经开完庭前会议,五位被囚的弟兄姊妹均表示之前的供述受到不同程度的诱导或威胁。朱龙飞被威胁要抓她妻子,邓燕祥被威胁要拍卖房产,王伟才和朱龙江表示被诱导,真实意思是教会不是一个人说了算,被记录成所有同工开会决定印刷书籍。朱巧玲当庭哭诉,被威胁要判重刑。自己什么恶事都没做,结果母亲去世未能陪伴,特别担心如今94岁又一级残疾的父亲的身体。律师们要求提供所有供述和检察官欧阳海明提审笔录的同步录音录像。

庭后,审判长同意家属在门口远远看了下五位被囚的弟兄姊妹。请大家继续代祷!我们相信最终的审判属于神,求主保守所有司法工作人员的良心,不被邪恶蒙蔽,不致刚硬,不惩善扬恶。
【国度代祷信息更新·阜阳麦种归正教会】20240329

2024年3月28日,阜阳麦种归正教会张森牧师被阜阳市公安局颍泉分局泉颍派出所带走,随后被行政拘留15天。

原因是3月24日早晨,他和弟兄姊妹们去拘留所迎接因参加主日聚会被行政拘留13天期满释放的8位弟兄姊妹,在拘留所门口附近祷告(附图就是当时的情形)。公安局说他这样做是非法召集聚会。

阜阳公安局相关警员宣称要重点打击麦种归正教会,只要有两三个人聚集,抓到就拘留。

这是目前国内被逼迫的众教会中,目前受到的最为严重的威胁,如果这个做法复制到全国,家庭教会的处境就会倒退到三四十年前,连私人住宅中的两三个人的聚会都要被冲击和定罪。

请弟兄姊妹切切为此祷告。
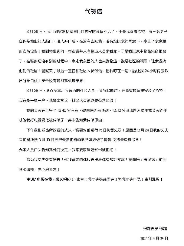
阜阳麦种归正教会张森牧师妻子的代祷信
20240329特别祷告:为广东顺德盛佳教会和阜阳麦种归正教会张森牧师祷告。
【国度代祷信息·阜阳麦种归正教会】20240329

阜阳麦种归正教会张森牧师被行政拘留15天,请弟兄姊妹代祷。

最近半年来,麦种教会同工和弟兄姊妹多人多次被行政拘留,其中常顺长老被拘留3次。不久前,3月10日主日聚会时被冲击,18位弟兄姊妹被带走,其中9人被行政拘留(常顺长老15天,其他人13天)。请弟兄姊妹为麦种归正教会代祷。
【国度代祷信息·顺德盛佳教会】20240329

今天佛山市盛佳教会朱龙飞等人被诬非法经营罪一案,庭前会议继续召开,五位弟兄姊妹均到庭。上午就管辖,回避,公开审理事项听取了意见,下午将继续就排除非法证据,申请证人出庭等议题辩论。

请大家祷告,让弟兄姊妹早日回家。
2024年3月28日|礼拜四

中国的下午五点钟,传来祈祷声。
主的恩典从天而来,高墙岂能阻隔?
同心合意兴旺福音,愿主向我们施恩!

中国的下午五点钟,传来祈祷声。
飞跃了万水千山,安慰受伤的心灵。
捆锁了身体,捆不住灵魂。
为基督受苦,为福音前行,愿主国度复兴!


中国的下午五点钟国度祷告会,邀请您参与共同祷告。

时 间:下午5:00—5:30
会议号:886 3917 1573
密 码:20181209

【房间号每天不变,请保存】
你们要记念被捆绑的人,好像与他们同受捆绑;也要记念遭苦害的人,想到自己也在肉身之内。(希伯来书13:3)
————————————————————
目前有约353台弟兄姊妹的设备参与祷告
————————————————————

今日祷告正在进行:https://www.youtube.com/watch?v=Dl3Ppe-ipcc&ab_channel=%E4%B8%AD%E5%9B%BD%E7%9A%84%E4%B8%8B%E5%8D%88%E4%BA%94%E7%82%B9%E9%92%9F

————————————————————
20240328特别祷告:
1.为廉牧师父子和他们的一家祷告,求主坚固他们!
2.为顺德盛佳教会明天的庭前会议祷告,求主看顾他们明天的见证,为基督,为教会,勇敢站立。阿们!
3.为各个地方教会的复活节节期期间的布道会事工祷告,求主复兴福音。
————————————————————
【国度代祷信息·顺德盛佳教会】20240328

佛山市顺德区朱龙飞等人被诬非法经营案,3月28日召开庭前会议。法院未通知被告人到现场,律师和被告人均不同意视频开庭。法官正在在协调将人提到现场,具体情况要等候下一步通知。

请大家继续代祷,让庭审公正快速了结,让被囚的弟兄姊妹早日回家。
20240327特别祷告2:为广东顺德盛佳教会祷告
20240327特别祷告1:为安徽蚌埠活石归正教会祷告
2024年3月27日|礼拜三

中国的下午五点钟,传来祈祷声。
主的恩典从天而来,高墙岂能阻隔?
同心合意兴旺福音,愿主向我们施恩!

中国的下午五点钟,传来祈祷声。
飞跃了万水千山,安慰受伤的心灵。
捆锁了身体,捆不住灵魂。
为基督受苦,为福音前行,愿主国度复兴!


中国的下午五点钟国度祷告会,邀请您参与共同祷告。

时 间:下午5:00—5:30
会议号:886 3917 1573
密 码:20181209

【房间号每天不变,请保存】
你们要记念被捆绑的人,好像与他们同受捆绑;也要记念遭苦害的人,想到自己也在肉身之内。(希伯来书13:3)
————————————————————
目前有约386台弟兄姊妹的设备参与祷告
————————————————————

今日祷告正在进行:https://www.youtube.com/watch?v=jHaj_RRW8uE
【国度代祷信息·顺德盛佳教会】20240327

请大家为佛山市顺德区盛佳教会祷告,法院通知3月28,29日召开庭前会议。目前依然有王伟才,邓燕祥,朱龙飞,朱龙江,朱巧玲五位弟兄姊妹被拘留。朱氏三兄妹向大家的关心表示感谢,向出席他们母亲安息礼的弟兄姊妹表示感谢!他们在你们的爱心上得到安慰。

为检察官欧阳海明,法官和其他所有司法人员祷告。求主彰显公义和恩慈!让弟兄姊妹早日回到亲人身边。
20240326特别祷告4:为西安丰盛教会祷告
20240326特别祷告3:为常昊弟兄祷告
20240326特别祷告2:为陈文胜弟兄祷告
20240326 特别祷告1:为张春雷长老祷告(图为律师带出来的张春雷长老的近况,为他感恩,求主继续看顾他仆人的身体和灵魂,坚立他的信心,直到出狱的日子)
Back to Top