中国的下午五点钟,为狱中肢体代祷
20251107国度祷告会,为尼日利亚的教会祷告。
20251106国度祷告会,继续为锡安教会代祷
20251106国度祷告会,牧者证道节选《法利赛人和撒都该人》(太16:1-20)
法利赛人和撒都该人(太16_1-20).mp4
13.5 MB
2025年11月06日|礼拜四

中国的下午五点钟,传来祈祷声,
主的恩典从天而来,高墙岂能阻隔?
中国的下午五点钟,传来祈祷声,
同心合意地兴旺福音,愿主向我们施恩!
中国的下午五点钟,传来祈祷声,
飞越了万水千山,安慰受伤的心灵。
捆锁了身体,困不住灵魂,
为基督受苦,为福音前行,愿主国度复兴!

中国的下午五点钟国度祷告会,邀请您参与共同祷告。

北京时间:下午5:00—5:30
新的ZOOM会议号:843 2028 6592
密 码:20181209


———————————————————
现在有约 527台弟兄姊妹的设备参与祷告
————————————————————
今日祷告直播/回放:https://www.youtube.com/live/7bi4sWzzlk0?si=aHeJulY7s5Jj8oC3
【国度代祷信息更新·安徽淮南圣约堂】20251106

安徽淮南圣约堂教案于2025年11月6日宣判。赵宏亮牧师因故意毁坏财物罪被判一年一个月,至2026年3月21日。尚磊弟兄被判一年有期徒刑,至2026年2月13日。徐永水弟兄被判六个月(已执行完毕),徐克宏弟兄被判拘役四个月,缓刑五个月。

谢谢大家的关心和代祷!
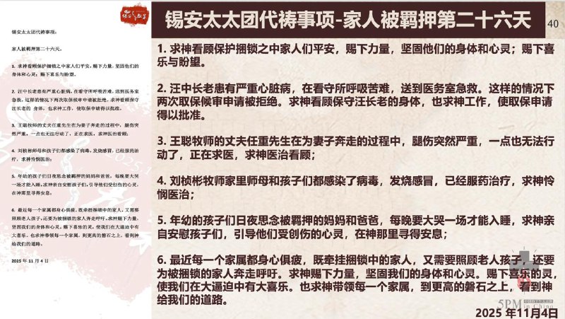
【国度代祷信息更新·锡安教会】
20251105国度祷告会,牧者证道节选
20251105国度祷告会,为西安丰盛教会三位牧者祷告。
20251105国度祷告会,为张春雷长老祷告。
2025年11月05日|礼拜三

中国的下午五点钟,传来祈祷声,
主的恩典从天而来,高墙岂能阻隔?
中国的下午五点钟,传来祈祷声,
同心合意地兴旺福音,愿主向我们施恩!
中国的下午五点钟,传来祈祷声,
飞越了万水千山,安慰受伤的心灵。
捆锁了身体,困不住灵魂,
为基督受苦,为福音前行,愿主国度复兴!

中国的下午五点钟国度祷告会,邀请您参与共同祷告。

北京时间:下午5:00—5:30
新的ZOOM会议号:843 2028 6592
密 码:20181209


———————————————————
现在有约 539台弟兄姊妹的设备参与祷告
————————————————————
今日祷告直播/回放:https://youtube.com/live/YY5vXOFxPK4?feature=share
亲爱的弟兄/姊妹,

欢迎您参与“王怡文库”这项为时代存留见证的圣工。

如果您愿意成为“王怡文库”义工,请您花几分钟时间,认真填写以下信息,这将帮助我们更好地了解您,并为您安排最合适的服侍岗位。我们承诺对您的个人信息严格保密。愿主记念您的摆上!

秋雨圣工 “王怡文库”项目组

https://docs.google.com/forms/d/e/1FAIpQLSeCix_T9QAZR3bIR6shcklFt0ielV7SwV_McFPuOq8Rd1DdJg/viewform
【国度代祷信息】西安丰盛教会代祷信 20251104

2022年8月17日西安丰盛教会廉长年牧师、廉旭亮牧师和付娟传道因涉嫌“诈骗罪”被羁押。经过两年多的时间,对他们的强制措施于2025年4月12日变更为指定居所监视居住,三人得以回家与家人团聚,真是无比欢喜上帝赐下如此奇妙的相聚。

本案已于2025年7月9日开庭审理,尚未宣判。令人诧异的是,在等候法院宣判时, 三位牧者于2025年11月2日再次从家中被带走并羁押于看守所。

“恶人窥探义人,想要杀他。但耶和华必不撇义人在恶人手中,祂在患难中作他们的营寨。”整个案件虽经历了漫长与曲折,但我们相信神叫万事互相效力,让我们在患难中生出忍耐,忍耐中生出盼望,因为所加给我们的圣灵将神的爱浇灌在我们心里。

谢谢弟兄姐妹一直的关心代祷和支持,求主继续恩待三位牧者在捆锁中经历神的同在和出人意外的平安,扶持家人在思念中坚定依靠耶和华。以马内利!

西安丰盛教会
2025年11月4日
Back to Top